張忘形
0
  • 會員
  • 登入
  • 認識忘形
  • 合作項目
  • 書籍/其他平台線上課
  • 文章作品
  • 線上課程回放
  • 實體課程/活動
  • 登出
  • 註冊
  • 登入
  • 0
張忘形
  • 認識忘形
  • 合作項目
  • 書籍/其他平台線上課
  • 文章作品
  • 線上課程回放
  • 實體課程/活動
  • 文章總覽
  • 分類
最新文章
  • 這不是同理,這只是打發
  • 如何成為地獄掃興鬼
  • 「你想太多了」其實一點也不安慰
  • 閱讀空氣,懂人心:打造真正有效的溝通力
  • 這是愛,還是礙呢?
  • 閱讀分享 (3)
  • 課程心得 (1)
  • 推薦好物 (2)
  • 關係思考 (7)
  • 學習溝通 (27)
  • 表達簡報 (1)
  • DiSC應用 (4)
  • 圖文簡報 (12)
  • 時事思考 (3)
  • NLP應用 (2)
換句話說 (5) 關係 (1) 溝通 (5) 安全感 (1) 職場溝通 (1) 信任 (1) 忘形流簡報 (1) 尊重 (2) DiSC (1)
  1. 首頁
  2. 部落格
  3. 【換句話說】比起解決,更重要的是同理

【換句話說】比起解決,更重要的是同理

2023 Oct 08 學習溝通

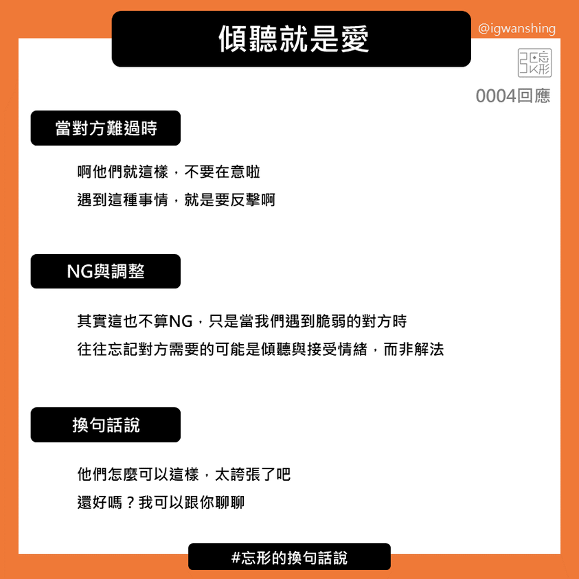
這個其實是我自己的一個懺悔吧,不知道大家遇到別人來抱怨或抒發情緒時,都是給予什麼樣的回饋呢?
⠀⠀⠀⠀
我自己以前總覺得,當對方來跟我說一些難過的事情時,那一定是很需要趕快被解決,啊解決掉就沒事了啊。
⠀⠀⠀⠀
所以當以前小葵來跟我分享他在工作上遇到的問題時,我總會很快速的分析一下當下的狀況,利害關係人有誰,然後他應該要怎麼做。
⠀⠀⠀⠀
後來我印象非常深刻,她有一次就直接跟我說:
⠀⠀⠀⠀
『你現在是在上課嗎?』
⠀⠀⠀⠀
我當下不太懂這個意思,後來聊完後,我才發現我其實錯得離譜。
⠀⠀⠀⠀
其實她本來就擁有解決這個問題的能力,但只是需要一個親近的人聊聊,並且接受她的情緒與委屈。但我卻否定這些情緒,跳過這些委屈,想要直接解決問題。
⠀⠀⠀⠀
也許你會覺得,啊這樣不是很沒有效率嗎。如果你站在的是問題解決的立場,這當然沒效率。但如果站在關係的立場,其實這時候根本就不需要效率,因為這時候,對方需要的不是你的解法,而是你陪伴的時間。
⠀⠀⠀⠀
我在看電影《尋找快樂的十五種方法》時,非常喜歡其中他找到的一個方法,或是說一句話:傾聽就是愛。所以當我們需要傾訴時,有人能夠聽,並且接受我們的情緒與,這不就是一種愛嗎?⠀
⠀⠀⠀
所以,當下次重要的人來跟你抱怨,或是跟你分享他遇到的難處時,請記得不要太快給出建議。我們要做的就是支持對方的情緒,也許你可以讓對方多說一些:
⠀⠀⠀⠀
『怎麼了?發生什麼事?我可以陪你聊聊』
⠀⠀⠀⠀
說真的,光這樣一句話就超有療癒效果了,又或是你感受到對方有些情緒,或是他的抱怨有明確對象時,可以跟著對方的情緒走,例如:
⠀⠀⠀⠀
『怎麼可以這樣,真的是太誇張了。』
⠀⠀⠀⠀
這些方法都能夠讓對方多說一些,而你會發現,在這個過程中,關係又能升溫,他們也能慢慢透過釐清,解決問題,這不是一舉兩得的事情嗎?
⠀⠀⠀⠀
工商服務一下,如果想要在溝通時有更好的對話,歡迎你參考我的《順勢溝通》和《溫暖說話課》
⠀
⠀⠀⠀⠀

 
 

  • 換句話說
  • 分享此文章
0則留言

如想留言評分,請先 登入會員!

目前沒有評論

相關文章

【伴侶溝通】接住是最美好的愛

怎麼樣才能成為一個好伴侶呢?我感覺最重要的是我們能接住對方...

  • 2023 Feb 19

【換句話說】面對生氣的對方

上週的線上直播跟上課,剛好都有同學問,面對對方不理性的時候,要怎麼樣讓對方冷靜呢? ⠀⠀⠀ 老實說這個問題問倒我了,說真的我們也可以想一下,當你正在生氣的時候,對方說些什麼能夠讓你冷靜下來呢?

  • 2023 Oct 08

【DiSC】相處,別太專業

這幾天都上溝通課,上的是如何判斷人的一個工具(DISC) 那天上完之後,同學有個問題,他問我怎麼樣才可以百分百的確認對方正在用那個特質跟他溝通。 我就問他,那我現在用什麼特質。 於是他就開始分析,然後跟我說我剛剛的狀態,我的說法,我的動作等等。 接著我笑一笑,我問他,如果你現在是來求助的人,你會接受這些分析,還是想把自己藏的更深。 他楞了一下,接著他跟我說:『我懂老師為什麼一直說感受自己,感受他人了。這也是我今天最大最大的啊哈。』

  • 2023 Oct 19

【NLP】NLP到底是什麼?

很多人常常聽到NLP,好像是一個很神秘的技術,但到底NLP是什麼呢...?

  • 2023 Oct 09

【道歉就只要道歉就好】從Joeman事件盤點道歉關鍵點

這幾天Joeman的新聞鬧很大,然而為什麼他的道歉會讓很多人買帳呢?

  • 2023 Nov 07

DiSC是什麼?能怎麼用來溝通與領導?我能用他來找工作嗎?

你有聽過DiSC嗎? 你知道其實他不是性格測驗嗎? 怎麼樣運用DiSC幫我提升溝通力呢?

  • 2025 Sep 13

關於我們

  • 品牌介紹
  • 活動訊息
  • 銷售通路

聯絡我們

  • Email: service@chwanshing.page
  • 地址: 104臺北市中山區南京東路2段150號11樓
  • 公司名稱: 得意管理顧問有限公司
  • 統編: 82843704
  • 隱私權政策
COPYRIGHT© 張忘形 All rights reserved | Powered by 路老闆